Шаровая опора является одной из наиболее важных деталей подвески автомобиля. Она обеспечивает стабильность и надежность хода автомобиля, а также позволяет рулить и управлять всеми его движениями. Как правило, шаровые опоры имеют ограниченный ресурс и со временем требуют замены.
Данный материал представляет собой исчерпывающую инструкцию по замене шаровых опор Фольксваген Пассат Б5. В нем вы найдете детально описанные этапы процесса замены, а также полезные советы и рекомендации, которые помогут вам выполнить данную операцию без проблем.
Не забывайте, что замена шаровой опоры – это серьезная техническая операция, и перед ее выполнением рекомендуется ознакомиться с отзывами и инструкциями, а также проконсультироваться с опытными автомеханиками. Важно следовать всем рекомендациям и правилам безопасности, чтобы избежать дополнительных проблем и повреждений автомобиля.
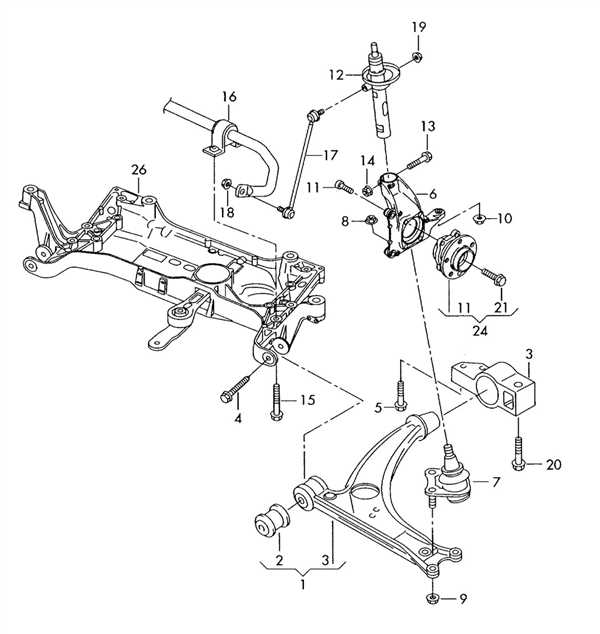
Инструкция по замене шаровой опоры Фольксваген Пассат Б5
Замена шаровой опоры может понадобиться, если вы заметили следующие признаки ее поломки:
- Издаваемые шумы при повороте колеса;
- Неустойчивость автомобиля на дороге;
- Износ шины на одной стороне;
- Вибрация рулевого колеса при движении.
Для замены шаровой опоры вам понадобятся следующие инструменты:
- Гаечные ключи;
- Домкрат;
- Ударный гайковерт;
- Съемник шаровой опоры;
- Накидной ключ;
- Смазка силиконовая или молибденовая;
- Новая шаровая опора.
Процесс замены шаровой опоры состоит из следующих шагов:
- Приподнять автомобиль с помощью домкрата и снять колесо на соответствующей стороне;
- Открутить гайку, крепящую шаровую опору к поперечной рулевой тяге;
- Используя съемник шаровой опоры, удалить ее с ступицы колеса;
- Очистить поверхность ступицы от грязи и ржавчины;
- Нанести на поверхность ступицы смазку для облегчения установки новой шаровой опоры;
- Установить новую шаровую опору на ступицу и убедиться, что она правильно зафиксирована;
- Открутить гайку со старой шаровой опоры и установить ее на новую шаровую опору;
- Проверить, чтобы все болты и гайки были надежно закреплены, и повторить процесс замены на другой стороне автомобиля;
- Установить колеса на свои места, опустить автомобиль и затянуть гайки колес при помощи гайковерта;
- Проверить правильность установки шаровых опор и протестировать автомобиль по дороге.
В случае отсутствия опыта в ремонте автомобилей, рекомендуется обратиться к специалистам или автосервису для выполнения данной процедуры. Неправильная установка шаровой опоры может привести к серьезным последствиям и ухудшению управляемости автомобиля.
Необходимые инструменты для замены шаровой опоры Фольксваген Пассат Б5
1. Гаечный ключ или торцевой ключ:
Гаечный ключ или торцевой ключ нужен для откручивания гаек и болтов, которыми фиксируется шаровая опора. Размер ключа зависит от конкретной модели и года выпуска автомобиля, поэтому перед началом работы необходимо уточнить размер гаек и болтов.
2. Съемник шаровой опоры:
Съемник шаровой опоры используется для удаления старой шаровой опоры. Он представляет собой специальное приспособление, которое позволяет вытягивать шаровую опору из рычага подвески.
3. Ударный гайковерт или ручной гаечный ключ:
Ударный гайковерт или ручной гаечный ключ могут понадобиться для снятия и установки колеса. Это необходимо для обеспечения доступа к шаровой опоре.
4. Подъемник или гидравлический домкрат:
Для удобства выполнения работы, рекомендуется использовать подъемник или гидравлический домкрат для поднятия автомобиля и фиксации его в вертикальном положении. Это поможет обеспечить доступ к шаровой опоре и упростит процесс замены.
5. Молоток:
Молоток может потребоваться при снятии старой шаровой опоры или при установке новой. Он поможет выполнять необходимые удары для освобождения или фиксации шаровой опоры.
Помимо перечисленных инструментов могут потребоваться дополнительные материалы, такие как смазка для шаровой опоры и специальный ключ для откручивания осевой гайки.
Важно иметь все необходимые инструменты и материалы перед началом работы, чтобы быть готовым к замене шаровой опоры Фольксваген Пассат Б5.
Выбор качественной шаровой опоры для Фольксваген Пассат Б5
При выборе качественной шаровой опоры для Фольксваген Пассат Б5 важно учитывать следующие факторы:
1. Бренд и производитель
Одним из главных критериев выбора является бренд и производитель шаровой опоры. Рекомендуется отдавать предпочтение известным и надежным производителям, таким как TRW, Lemforder или Meyle. Эти компании имеют хорошую репутацию и изготавливают качественные запчасти.
2. Качество материалов
Важно обратить внимание на качество материалов, из которых изготовлена шаровая опора. Она должна быть изготовлена из прочного и долговечного материала, который выдержит большие нагрузки и противостоит воздействию агрессивных сред в дорожных условиях.
3. Гарантия и сертификация
Приобретая шаровую опору для Фольксваген Пассат Б5, важно обратить внимание на гарантию и наличие сертификатов качества. Наличие гарантии на изделие говорит о доверии производителя к своей продукции, а сертификаты подтверждают соответствие запчасти стандартам и требованиям безопасности.
| Бренд | Материал | Гарантия | Сертификация |
|---|---|---|---|
| TRW | Прочный металл | До 2 лет | ЕС сертификат качества |
| Lemforder | Хромированная сталь | До 3 лет | ISO 9001 |
| Meyle | Алюминиевый сплав | До 5 лет | ISO/TS 16949 |
В зависимости от предпочтений и бюджета, можно выбрать одну из вышеперечисленных марок шаровых опор или обратиться к другим проверенным брендам.
Важно учитывать также совместимость шаровой опоры с конкретной моделью Фольксваген Пассат Б5 и правильную установку, чтобы обеспечить безопасность и комфорт во время движения.
Шаги замены шаровой опоры Фольксваген Пассат Б5: подготовка

Замена шаровой опоры Фольксваген Пассат Б5 может быть сложной задачей, поэтому важно правильно подготовиться перед началом работ. Следуйте указанным ниже шагам для подготовки:
1. Отключение аккумулятора
2. Подъем автомобиля
Для выполнения замены шаровой опоры необходимо поднять переднюю часть автомобиля. Рекомендуется использовать автомобильный подъемник или гидравлический домкрат для поднятия передней части автомобиля. Убедитесь, что автомобиль находится на плоской и устойчивой поверхности перед началом подъема.
3. Снятие колеса
Снимите соответствующее переднее колесо, чтобы получить доступ к шаровой опоре автомобиля. Используйте подходящий ключ для откручивания гаек колеса и аккуратно снимите колесо.
4. Фиксация деталей
Прежде чем начать разбирать шаровую опору, необходимо фиксировать другие детали, чтобы предотвратить их повреждение во время работ. Используйте специальные инструменты или закрепите необходимые детали с помощью струбцин или других доступных средств.
Подготовка перед заменой шаровой опоры Фольксваген Пассат Б5 поможет вам выполнить работы безопасно и эффективно. Постарайтесь следовать указанным шагам и быть внимательными, чтобы избежать возможных повреждений автомобилю или себе.
Шаги замены шаровой опоры Фольксваген Пассат Б5: снятие колеса
Для начала замены шаровой опоры на Фольксваген Пассат Б5 необходимо снять колесо.
- Подготовьте автомобиль: поставьте его на ровную площадку и выключите двигатель.
- Разблокируйте рулевое колесо и установите автомобиль на стояночный тормоз.
- Используя гаечный ключ или крестовую отвертку, ослабьте гайки колеса.
- Поддомкратьте автомобиль, чтобы колесо было в полностью оторванном состоянии от земли.
- Снимите гайки колеса и аккуратно снимите колесо с автомобиля.
- Выполните осмотр шаровой опоры и при необходимости проведите замену.
После выполнения этих шагов вы будете готовы к дальнейшей замене шаровой опоры Фольксваген Пассат Б5.
Шаги замены шаровой опоры Фольксваген Пассат Б5: удаление ступицы
При замене шаровой опоры Фольксваген Пассат Б5 сначала необходимо удалить ступицу. Этот процесс может быть сложным и требует некоторых специализированных инструментов. Вот шаги, которые помогут вам правильно выполнить эту операцию:
- Поднимите переднюю часть автомобиля и зафиксируйте его на подставках, чтобы освободить передние колеса.
- Снимите передние колеса, чтобы получить доступ к ступице.
- Отсоедините датчик ABS от ступицы, если он установлен. Для этого извлеките коннектор и разъедините его.
- Используйте подходящий инструмент, чтобы снять центральную гайку, которая фиксирует ступицу на оси. Обратите внимание, что некоторые модели могут иметь специальные крепежные элементы, которые также следует снять.
- Удалите дисковые тормозные колодки и суппорты, чтобы получить доступ к ступице.
- Снимите крепление ступицы к амортизатору/пружине, используя подходящий инструмент. Обычно это болты или гайки, которые нужно ослабить и удалить.
- Аккуратно выньте ступицу из места установки, проверьте состояние и подготовьте новую шаровую опору для установки.
После выполнения этих шагов ступица будет удалена и вы сможете приступить к установке новой шаровой опоры Фольксваген Пассат Б5.
Шаги замены шаровой опоры Фольксваген Пассат Б5: снятие шаровой опоры
Для замены шаровой опоры Фольксваген Пассат Б5 требуется выполнить следующие шаги:
Шаг 1: Подготовка
Перед началом работы убедитесь, что автомобиль находится на выставочной площадке или подъемнике, чтобы иметь доступ к подвеске.
Шаг 2: Снятие колеса
Открутите гайки колеса с помощью гаечного ключа и поднимите автомобиль с помощью гидравлического домкрата. Снимите колесо и установите его в безопасное место.
Шаг 3: Отсоединение шаровой опоры

Отсоедините стабилизатор поперечной устойчивости от шаровой опоры и крепежные болты. Используйте специальный инструмент для отсоединения шаровой опоры от нижнего поперечного рычага. При необходимости вы можете использовать домкрат для разгрузки подвески.
Примечание: Помните, что при отсоединении шаровой опоры, вам придется сделать новую развал-схождение колес для корректной установки.
Шаг 4: Установка новой шаровой опоры
Установите новую шаровую опору на место, затянув крепежные болты и соединив шаровую опору с нижним поперечным рычагом с помощью специального инструмента. Установите стабилизатор поперечной устойчивости на новую шаровую опору.
Шаг 5: Проверка и финальные шаги
Проверьте, что все крепления надежно затянуты. Установите колесо на место и затяните гайки колеса согласно рекомендациям производителя. Опустите автомобиль с помощью домкрата и проведите тест-драйв для проверки работоспособности новой шаровой опоры.
Следуйте указанным инструкциям и обращайтесь к руководству по ремонту вашего автомобиля для более подробной информации.
Видео ниже демонстрирует процесс замены шаровой опоры на Фольксваген Пассат Б5:
Установка новой шаровой опоры

После того, как старая шаровая опора была успешно удалена, необходимо установить новую шаровую опору на Фольксваген Пассат Б5. Следуйте этим шагам для корректной установки:
1. Возьмите новую шаровую опору и убедитесь, что она соответствует модели и марке вашего автомобиля.
2. Разместите новую шаровую опору в нужном месте на подвеске автомобиля.
3. Закрепите шаровую опору при помощи специальной гайки и подшипника, предоставленных вместе с новой шаровой опорой. Затяните гайку, используя соответствующий ключ, чтобы обеспечить надежное крепление.
4. Установите новые крепёжные болты и затяните их, чтобы обеспечить надежное крепление шаровой опоры. Обратите внимание, что крепёжные болты должны быть затянуты согласно рекомендуемым зазорам и требованиям производителя.
5. Проверьте, что шаровая опора надёжно закреплена и не имеет свободного люфта. При необходимости, отрегулируйте зазоры или проверьте крепление ещё раз.
6. После установки новой шаровой опоры, внимательно осмотрите подвеску автомобиля и убедитесь, что она в правильном состоянии. Проверьте, нет ли других повреждений или проблем, требующих дополнительного вмешательства.
После выполнения всех этих шагов, вы успешно установили новую шаровую опору на Фольксваген Пассат Б5 и ваш автомобиль готов к безопасной езде.
Шаги замены шаровой опоры Фольксваген Пассат Б5: сборка
Шаг 1: Перед началом сборки убедитесь, что все необходимые инструменты и комплектующие в наличии. Приобретите новую шаровую опору и подготовьте все необходимые детали.
Шаг 2: Установите новую шаровую опору на верхний шаровой шарнир рулевой трапеции. Убедитесь, что она находится в правильном положении и надежно закреплена.
Шаг 3: Затяните гайку шаровой опоры до момента затяжки, указанного в инструкции производителя. Используйте динамометрический ключ для достижения правильного момента затяжки.
Шаг 4: Установите подшипниковый наконечник на шаровую опору. Затяните его гайку до момента затяжки, указанного в инструкции производителя. Используйте динамометрический ключ для достижения правильного момента затяжки.
Шаг 5: Проверьте, что шаровая опора надежно закреплена и не имеет люфта. Поместите рулевую трапецию в положение установки и прокрутите рулевое колесо несколько раз, чтобы убедиться в правильной работе шаровой опоры.
Шаг 6: После сборки проверьте уровень масла в рулевом управлении и, при необходимости, добавьте его до рекомендованного уровня.
Шаг 7: Тщательно проверьте все крепежные элементы и убедитесь, что они надежно закреплены. Устраните все возможные неисправности и выполняйте регулярное обслуживание шаровой опоры для длительного и надежного использования.
Шаги замены шаровой опоры Фольксваген Пассат Б5: установка ступицы
После того, как вы успешно заменили шаровую опору на Фольксвагене Пассат Б5, необходимо установить ступицу на место. Вот несколько шагов, которые помогут вам выполнить это задание:
Шаг 1: Проверьте, что отверстия ступицы и разъемы на колесах выровнены и соответствуют друг другу.
Шаг 2: При необходимости немного смажьте отверстия и разъемы, чтобы облегчить установку ступицы.
Шаг 3: Поднимите ступицу и аккуратно установите ее на место, выравнивая отверстия ступицы с разъемами на колесах.
Шаг 4: На крепежных болтах ступицы нанесите немного смазки и аккуратно заверните их вручную. Убедитесь, что ступица надежно фиксируется.
Шаг 5: Используя подходящий инструмент, затяните болты ступицы крест-накрест до рекомендуемого заводом-изготовителем момента затяжки.
Шаг 6: Проверьте, что ступица надежно закреплена на месте и не имеет люфта или подвижности.
Примечание: Если у вас возникли трудности или сомнения во время установки ступицы, рекомендуется обратиться к профессионалу или специалисту, который обладает необходимыми навыками и инструментами для выполнения данной процедуры.
Шаги замены шаровой опоры Фольксваген Пассат Б5: закрепление колеса
Перед началом процесса замены шаровой опоры на Фольксваген Пассат Б5 необходимо правильно закрепить колесо. Ниже приведены основные шаги, которые нужно выполнить:
Шаг 1: Подготовьте инструменты
Для закрепления колеса вам понадобятся следующие инструменты:
| 1. | Ключ для колесных гаек (обычно 17 мм или 19 мм). |
| 2. | Домкрат или подъемник для поднятия передней части автомобиля. |
| 3. | Гаечный ключ или тяга для откручивания болтов шаровой опоры. |
Шаг 2: Подготовьте автомобиль
Выполните следующие действия для подготовки автомобиля:
-
Пропустите автомобиль на нейтральные передачи и убедитесь, что он находится на ровной и устойчивой поверхности.
-
Включите стояночный тормоз, чтобы предотвратить случайное движение автомобиля.
Шаг 3: Поднимите автомобиль
Последовательно выполняйте следующие действия для поднятия передней части автомобиля:
-
Расположите домкрат вблизи места подъема, обозначенного на раме автомобиля.
-
При помощи домкрата поднимите автомобиль до тех пор, пока колесо не будет свободно от пола.
-
Установите подставки под раму автомобиля для обеспечения дополнительной безопасности.
-
Открутите гайки крепления колеса, но не полностью. Не снимайте колесо.
После завершения этих шагов, колесо автомобиля будет надежно закреплено, и вы сможете продолжить процесс замены шаровой опоры на Фольксваген Пассат Б5.
Рекомендации по замене шаровой опоры Фольксваген Пассат Б5
Замена шаровой опоры в автомобиле Фольксваген Пассат Б5 может потребоваться при появлении стуков, треска или необычных шумов в передней подвеске. Это важное и ответственное задание, которое нужно выполнять с осторожностью и соблюдением всех инструкций, чтобы обеспечить безопасность на дороге.
Перед тем, как приступить к замене шаровой опоры, необходимо подготовить все необходимые инструменты и материалы. Вам понадобятся:
| Инструменты | Материалы |
|---|---|
| Гаечные ключи | Новая шаровая опора |
| Отвертка | Смазка |
| Молоток |
Прежде чем начать замену шаровой опоры, убедитесь, что автомобиль находится на ровной и устойчивой поверхности, а передние колеса зафиксированы вместо стояночного тормоза.
Шаги для замены шаровой опоры:
- Отверните гайку крепления шаровой опоры с помощью гаечного ключа и отвертки. Возможно, вам понадобится использовать молоток, чтобы разжать гайку.
- Извлеките старую шаровую опору из подвески с помощью молотка. Будьте осторожны, чтобы не повредить другие детали.
- Очистите место установки новой шаровой опоры от грязи и ржавчины при помощи щетки и смазки.
- Установите новую шаровую опору на место и затяните ее гайку сначала руками, а затем с помощью гаечного ключа. Не забудьте нанести смазку на резьбу гайки и шаровую опору.
- Проверьте, свободно ли движение новой шаровой опоры. Она должна поворачиваться без каких-либо помех.
- Убедитесь, что гайка крепления шаровой опоры надежно затянута и не ослабится во время движения.
После замены шаровой опоры рекомендуется пройти тест-драйв, чтобы проверить работу передней подвески и убедиться, что все проблемы были решены. Если возникнут какие-либо проблемы или неисправности, обратитесь к квалифицированному специалисту для дальнейшего ремонта.
Замена шаровой опоры Фольксваген Пассат Б5 может показаться сложной задачей, особенно для тех, кто не имеет опыта в автомобильном ремонте. Если у вас есть сомнения или неуверенность, лучше обратиться за помощью к автомобильному мастеру или сервисному центру, чтобы избежать возможных ошибок и повреждений.
Видеоинструкция по замене шаровой опоры Фольксваген Пассат Б5
Шаг 1: Подготовка и необходимые инструменты
Перед началом работы, убедитесь, что автомобиль находится на ровной поверхности и отключите аккумулятор. Для замены шаровой опоры вам потребуются следующие инструменты:
- Гаечные ключи или торцевые ключи;
- Молоток;
- Динамометрический ключ;
- Съемник шаровой опоры;
- Приспособление для удерживания болта;
Шаг 2: Поднятие автомобиля
С использованием гидравлического домкрата поднимите переднюю часть автомобиля и установите его на подставки для обеспечения безопасности.
Шаг 3: Демонтаж старой шаровой опоры
- Снимите колесо с той стороны, на которой необходимо заменить шаровую опору.
- С помощью гаечного ключа или торцевого ключа отверните гайку, удерживающую шаровую опору.
- Снимите шаровую опору, используя съемник. Необходимо применять усилие и внимательно следить за безопасностью.
Шаг 4: Установка новой шаровой опоры
- На новую шаровую опору нанесите смазку, чтобы обеспечить плавное вращение.
- Установите новую шаровую опору на свое место, следуя инструкциям производителя.
- Затяните гайку, удерживающую шаровую опору, с использованием динамометрического ключа согласно рекомендациям производителя.
Шаг 5: Завершение процесса
- Установите колесо на место и поднимите автомобиль с помощью домкрата, чтобы снять подставки.
- Опустите автомобиль и затяните гайку колеса с использованием динамометрического ключа согласно рекомендациям производителя.
- С помощью молотка закрепите болты колеса.
- Повторите процесс замены шаровой опоры на другой стороне автомобиля, если это необходимо.
Теперь вы знаете, как заменить шаровую опору на Фольксваген Пассат Б5 с помощью нашей видеоинструкции. Помните, что это сложный процесс, и в случае неуверенности лучше обратиться к профессионалам.